查看: 99|回复: 0

[宜宾城事] 禁行通知:宜宾观斗山隧道封闭施工40天!

[复制链接]

88

主题

0

回帖

148

积分

初级会员

积分
148
发表于 2025-12-4 17:23:34 | 显示全部楼层 |阅读模式
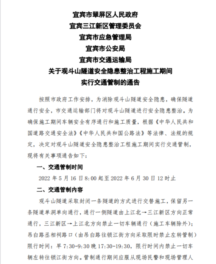
宜宾市翠屏区人民政府宜宾市三江新区管理委员会

宜宾市应急管理局

宜宾市公安局

宜宾市交通运输局

关于观斗山隧道

安全隐患整治工程施工期间

实行交通管制的通告


按照市政府工作安排,为消除观斗山隧道安全隐患,确保隧道通行安全,市交通运输部门将对观斗山隧道进行安全隐患整治。为确保施工期间车辆安全有序通行和施工质量,根据《中华人民共和国道路交通安全法》《中华人民共和国公路法》等法律、法规的规定,决定对观斗山隧道安全隐患整治工程施工期间实行交通管制,现将有关事项通告如下:

d1.png

一、交通管制时间
2022年5月16日8:00起至2022年6月30日12时止
二、交通管制内容
观斗山隧道采取封闭一条隧道的方式进行交替施工,保留另一条隧道单洞单向通行,通行一侧隧道由上江北→三江新区方向正常通行,三江新区→上江北方向禁止一切车辆通行(施工车辆除外);

d2.jpg

吊白路丞相祠路口(由吊白路往锁江街方向采取限时禁止左转管制)限行时间:早7:30-9:30晚17:30-19:30,限行时间内禁止一切车辆左转往锁江街方向。

d3.jpg

管制通行期间应服从现场民警和现场管理人员的指挥有序通行。

三、绕行方案
(一)三江新区至上江北方向
1.重中型货车绕行线路:盐坪坝长江大桥→三江新区→宜泸高速→银昆高速→上江北

d4.jpg

2.社会车辆:盐坪坝长江大桥→三江新区→环长江景观大道→吊北路→上江北

d5.png

(二)丞相祠往锁江街方向
1.车辆绕行线路:岷江东路→蜀南大道北段→岷江西路→锁江街

四、注意事项
交通管制期间,请过往驾乘人员和行人积极配合,自觉遵守本通告的规定,严格按照现场交通标志和交通指挥人员的指示通行。凡违反本规定的,公安交通管理部门将依据有关法规予以处罚。

宜宾市翠屏区人民政府

宜宾三江新区管理委员会

宜宾市应急管理局

宜宾市公安局

宜宾市交通运输局

2022年5月12日

(以下是原文)

d6.png

d7.png

来源:酒都播报
免责声明:本文由网友发表或转载,不代表宜宾泡菜坛的观点和立场,不对其真实合法性负责.如有异议或侵权,请与本网站联系删除!
回复

使用道具 举报

您需要登录后才可以回帖 登录 | 立即注册

本版积分规则

QQ|手机版|小黑屋|宜宾泡菜坛 ( 蜀ICP备12031032号-6 )|网站地图川公网安备 51030002000201号

GMT+8, 2026-3-16 02:23 , Processed in 0.049591 second(s), 7 queries , Redis On.

Powered by Discuz! X3.5

© 2016-2021 Comsenz Inc.

快速回复 返回顶部 返回列表