查看: 80|回复: 0

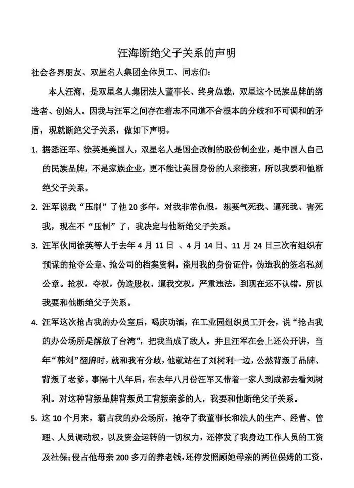
84岁企业创始人,声明与儿子、儿媳断绝关系

[复制链接]

26

主题

0

回帖

170

积分

初级会员

积分
170
发表于 2026-1-7 08:14:06 | 显示全部楼层 |阅读模式
2026年开年,围绕百年鞋企双星名人的控制权争夺,演变成了彻底的决裂。



1月3日,84岁的双星名人集团创始人汪海发布声明,正式宣布与儿子汪军、儿媳徐英断绝父子及姻亲关系:获悉二人均为美国身份,中国人的民族品牌,绝不能让“美国身份的人”接班。





从接近汪海的工作人员处获悉,这封公开信确为汪海本人所发。



d1.webp d2.webp d3.webp


至此,父子二人彻底决裂。这场父子反目并非突发,其核心矛盾在于控制权早已旁落。



矛盾的种子埋于2022年,当时由儿媳徐英控股80%的“青岛星迈达工贸有限公司”通过增资,拿下了双星名人56.96%的股份,成为第一大股东。创始人汪海虽然名义上保留了职位,但实际上失去了对公司的绝对控制。



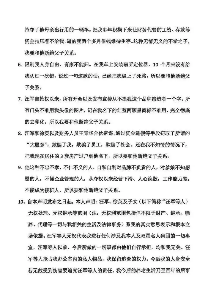
矛盾在2025年5月首次公开化,汪海当时曾发信指控儿孙“抢夺公章”、“逼宫”,并质疑公司在他不知情下被搬迁。此后双方陷入长期拉锯,直到最近一个月,从报纸版面的“公章战”升级到了如今的“断绝关系”。



d4.webp d5.webp


面对亲情崩塌,汪海在声明最后祭出“杀手锏”:彻底打破“血缘接班”的传统。他宣布将成立“双星名人品牌接班委员会”,主张“能人接班”和“职业经理人接班”。



目前,徐英一方虽在股权上占优,但随着汪海死守法定代表人身份并诉诸法律,这场围绕百年鞋企的控制权之争,短期内恐难画上句号。



来源
新黄河
免责声明:本文由网友发表或转载,不代表宜宾泡菜坛的观点和立场,不对其真实合法性负责.如有异议或侵权,请与本网站联系删除!
回复

使用道具 举报

您需要登录后才可以回帖 登录 | 立即注册

本版积分规则

QQ|手机版|小黑屋|宜宾泡菜坛 ( 蜀ICP备12031032号-6 )|网站地图川公网安备 51030002000201号

GMT+8, 2026-3-16 18:22 , Processed in 0.039235 second(s), 5 queries , Redis On.

Powered by Discuz! X3.5

© 2016-2021 Comsenz Inc.

快速回复 返回顶部 返回列表