查看: 94|回复: 0

[宜宾城事] 宜宾多个在建新楼盘被查!市住建局介入!

[复制链接]

96

主题

0

回帖

149

积分

初级会员

积分
149
发表于 2025-12-4 19:47:54 | 显示全部楼层 |阅读模式
宜宾市住房和城乡建设局


关于建筑施工安全生产百日攻坚行动督查情况的通报



d1.png



三江新区国土规划建设城管局,各区县建设行政主管部门,“两海”示范区自然资源规划建设局:
为认真贯彻落实习近平总书记关于安全生产工作系列重要指示批示精神,深刻汲取叙州区“9·28”爆炸事故教训,根据市政府、市安委会工作安排,我局组织力量持续开展建筑施工安全生产暗访督查,督促企业履行主体责任,强化部门监管责任,确保岁末年初安全生产形势平稳。现将暗访检查情况通报如下。


一、基本情况
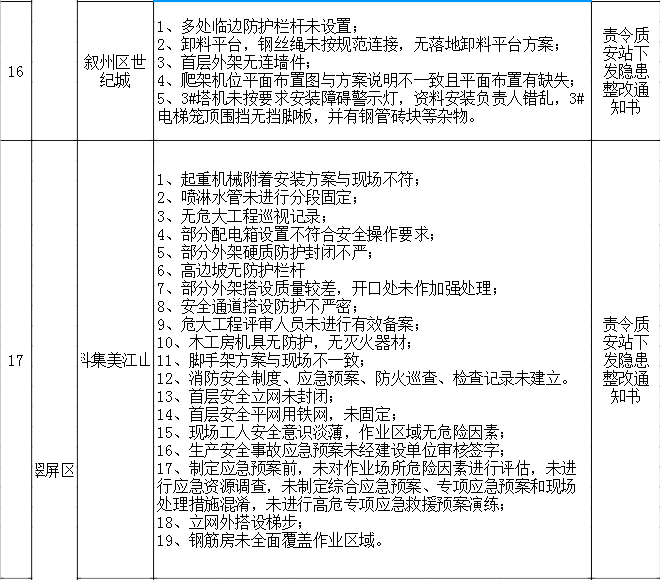
2021年1月18日到2021年1月26日,暗访组到全市12个区(县),采用“四不两直”方式,以危大工程、疫情常态化防控、农民工工资发放、建筑起重机械、建筑施工安全防护、建筑施工消防安全以及违法建设清查等为重点,随机抽查23个在建工地项目,发现问题隐患367 项,责成属地质安站、住建局下发《隐患整改通知书》13份,《局部暂缓施工通知书》2份,下达执法建议书6份。停工项目有:筠连天来国际大酒店一期、高县庆符东升家园C区工程。


二、典型问题
(一)危险性较大分部分项工程管理不规范。筠连县天来豪庭项目楼顶10米高支模已基本施工完成,未编制专项方案。现场发现支撑架体立杆间距过大,水平杆、扫地杆、剪刀撑严重缺失,约6米高人行通道无栏杆防护,现场无管理人员指挥,也无监理旁站。未对工人进行安全技术交底,未经验收就进行砼浇筑,未建立危大工程清单。
(二)建筑起重机械运行使用存在安全隐患。
塔机典型问题:
1 、部分力矩限制器需要调试;
2、部分高度限位器失效;
3、特种作业人员证件不符等。
施工升降机典型问题:
1、天窗限位器失效;
2、未悬挂超限超载标识牌;
3、驾驶室无灭火器等。

(三)安全防护措施未有效落实。南溪区弘泰江景丽城二期工程外脚手架连墙件不够,硬质防护水平网防护不到位,建渣掩埋外架很久未清理,砖砌体违规使用单排脚手架。洞口临边防护不到位,硬质防护棚破损严重。屏山县中央公园一期二期项目,涂料脚手架随意搭设,立杆间距、水平杆步距太大,无剪刀撑,无可靠连接,无安全网,违规拆除外架悬挑钢管工字钢,安全通道不符合要求变形严重。筠连县未来豪庭楼层临边洞口防护层层均不到位,电梯井无防护、安全通道防护不严,隐患重重。

(四)临时用电设置不规范。筠连县未来豪庭项目塔吊与钢筋房共用一个开关,动照未分,塔吊未接地,电缆线随意摆放,人踩车压水泡,很容易出现触电事故。

(五)施工现场扬尘防治措施不力。屏山县中央公园项目裸土未覆盖,随地都是建渣,道路破损严重,排水不畅,无喷雾、吸烟器等控制扬尘设备。

(六)现场使用泡沫夹芯板。江安县宏森景园项目办公用房设置在施工区,违规采用泡沫夹芯板,消防设施配置不足,存在重大消防安全隐患。

(七)其他突出问题。屏山县中央公园项目门卫室内违约使用液化气和大功率电磁炉煮饭,现场无灭火器,防疫管控无任何措施。筠连县防疫管控也形同虚设,门卫无值班人员,无测体温、扫健康码登记台账。

三、处理意见及下步工作要求
(一)强化安全风险管控。各区县要准确把握春节期间安全生产形势和冬季施工的特点规律,紧盯危大工程管控、疫情常态化防控、农民工工资支付等关键环节,认真开展安全风险研判,采取有效的防范措施,抓好安全责任落实。

(二)对照问题整改销号。各地要针对检查发现的问题,督促企业落实整改责任,采取立行立改、对标销号的方式确保问题整改到位,并请于2021年2月25日之前将通报项目整改情况报送市局。
d2.png d3.png d4.png d5.png d6.png d7.png d8.png d9.png d10.png
免责声明:本文由网友发表或转载,不代表宜宾泡菜坛的观点和立场,不对其真实合法性负责.如有异议或侵权,请与本网站联系删除!
回复

使用道具 举报

您需要登录后才可以回帖 登录 | 立即注册

本版积分规则

QQ|手机版|小黑屋|宜宾泡菜坛 ( 蜀ICP备12031032号-6 )|网站地图川公网安备 51030002000201号

GMT+8, 2026-3-16 08:02 , Processed in 0.043929 second(s), 5 queries , Redis On.

Powered by Discuz! X3.5

© 2016-2021 Comsenz Inc.

快速回复 返回顶部 返回列表